Article Contents
ARTICLE   Open Access     Cite

Phylogenetic diversifications linked to the morphological traits and global phylogeographic pattern of closed pouch fishes in Syngnathidae

More Information
  • DownLoad: Full size image
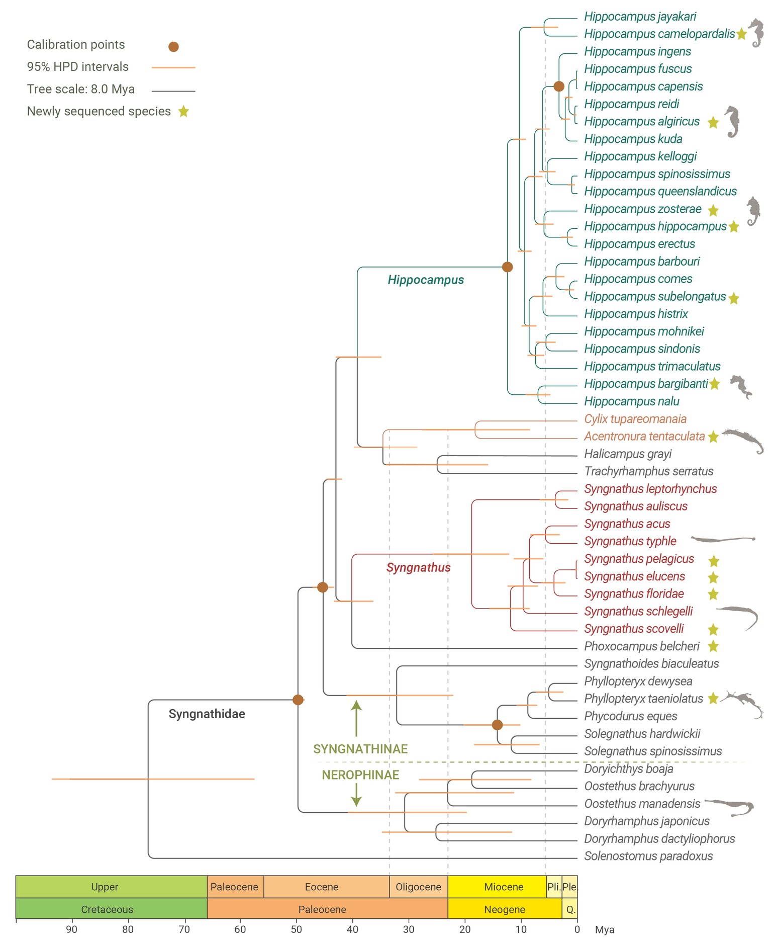
    1. Enclosed brood pouches boost syngnathid reproductive success, driving their biodiversity and global dispersal.

      Repeated evolution of prehensile tails and angled heads reflect coral reef specialization.

      Syngnathus originated in the West Atlantic, with global dispersal driven by historical environmental forces.

  • Syngnathids, distinguished by their unique morphology and male pregnancy, serve as flagship species in global dispersal and colonization studies. There is high morphological variation among Syngnathidae, but the relationship between their morphology and phylogeographic patterns still requires further investigation. Here, we analyzed the mitochondrial genomes of 48 species in Syngnathidae to clarify their phylogenetic relationships and divergence times. The relationship between morphological traits and phylogeographic patterns has been revealed based on reconstructing the ancestral status of seahorses, pipehorses, pipefishes, and seadragons. We show that Hippocampus and Syngnathus species with enclosed brood pouches are likely associated with higher biodiversity and broader distribution. Moreover, by comparing the worldwide dispersal and biogeographic patterns of pipefishes and seahorses, our results indicate that they have distinct origin centres but colonized globally, which might be influenced by the ocean currents and historical climatic shifts during the Miocene.
  • 加载中
  • [1] Mobley K.B., Small C.M. and Jones A.G. (2011). The genetics and genomics of Syngnathidae: pipefishes, seahorses and seadragons. J. Fish Biol. 78:1624−1646. DOI:10.1111/j.1095-8649.2011.02967.x

    View in Article CrossRef Google Scholar

    [2] Stolting K.N. and Wilson A.B. (2007). Male pregnancy in seahorses and pipefish: beyond the mammalian model. Bioessays 29:884−896. DOI:10.1002/bies.20626

    View in Article CrossRef Google Scholar

    [3] Whittington C.M. and Friesen C.R. (2020). The evolution and physiology of male pregnancy in syngnathid fishes. Biol. Rev. 95:1252−1272. DOI:10.1111/brv.12607

    View in Article CrossRef Google Scholar

    [4] Liu Y., Qu M., Jiang H. et al. (2022). Immunogenetic losses co-occurred with seahorse male pregnancy and mutation in tlx1 accompanied functional asplenia. Nat. Commun. 13:7610. DOI:10.1038/s41467-022-35338-7

    View in Article CrossRef Google Scholar

    [5] Lin Q., Fan S., Zhang Y. et al. (2016). The seahorse genome and the evolution of its specialized morphology. Nature 540:395−399. DOI:10.1038/nature20595

    View in Article CrossRef Google Scholar

    [6] Foster S.J. and Vincent A.C.J. (2004). Life history and ecology of seahorses: implications for conservation and management. J. Fish Biol. 65:1−61. DOI:10.1111/j.0022-1112.2004.00429.x

    View in Article CrossRef Google Scholar

    [7] Porter M.M., Adriaens D., Hatton R.L. et al. (2015). Why the seahorse tail is square. Science 349. DOI:10.1126/science.aaa6683.

    View in Article Google Scholar

    [8] Van Wassenbergh S., Roos G. and Ferry L. (2011). An adaptive explanation for the horse-like shape of seahorses. Nat. Commun. 2:164. DOI:10.1038/ncomms1168

    View in Article CrossRef Google Scholar

    [9] Kuiter R.H.K. (2009). Seahorses and their relatives. Aquat. Photogr. DOI:10.1111/j.1095-8649.2010.02678.x.

    View in Article Google Scholar

    [10] Hamilton H., Saarman N., Short G. et al. (2017). Molecular phylogeny and patterns of diversification in syngnathid fishes. Mol. Phylogenet. Evol. 107:388−403. DOI:10.1016/j.ympev.2016.10.003

    View in Article CrossRef Google Scholar

    [11] Stiller J., Short G., Hamilton H. et al. (2022). Phylogenomic analysis of Syngnathidae reveals novel relationships, origins of endemic diversity and variable diversification rates. BMC Biol. 20:75. DOI:10.1186/s12915-022-01271-w

    View in Article CrossRef Google Scholar

    [12] Wang X., Han X., Zhang Y. et al. (2019). Phylogenetic analysis and genetic structure of the seahorse, Hippocampus fuscus from the Arabian and Red Sea based on mitochondrial DNA sequences. Mitochondrial DNA A 30:165−171. DOI:10.1080/24701394.2018.1467410

    View in Article CrossRef Google Scholar

    [13] Longo S.J., Faircloth B.C., Meyer A. et al. (2017). Phylogenomic analysis of a rapid radiation of misfit fishes (Syngnathiformes) using ultraconserved elements. Mol. Phylogenet. Evol. 113:33−48. DOI:10.1016/j.ympev.2017.05.002

    View in Article CrossRef Google Scholar

    [14] Qu M., Liu Y.L., Zhang Y.H. et al. (2021). Seadragon genome analysis provides insights into its phenotype and sex determination locus. Sci. Adv. 7. DOI:10.1126/sciadv.abg5196.

    View in Article Google Scholar

    [15] Small C.M., Bassham S., Catchen J. et al. (2016). The genome of the Gulf pipefish enables understanding of evolutionary innovations. Genome Biol. 17:258. DOI:10.1186/s13059-016-1126-6

    View in Article CrossRef Google Scholar

    [16] Li C., Olave M., Hou Y. et al. (2021). Genome sequences reveal global dispersal routes and suggest convergent genetic adaptations in seahorse evolution. Nat. Commun. 12:1094. DOI:10.1038/s41467-021-21379-x

    View in Article CrossRef Google Scholar

    [17] Ladoukakis E.D. and Zouros E. (2017). Evolution and inheritance of animal mitochondrial DNA: rules and exceptions. J. Biol. Res. 24:2. DOI:10.1186/s40709-017-0060-4

    View in Article CrossRef Google Scholar

    [18] Dong Z., Wang Y., Li C. et al. (2021). Mitochondrial DNA as a molecular marker in insect ecology: Current status and future prospects. Ann. Entomol. Soc. Am. 114:470−476. DOI:10.1186/s40709-017-0060-4

    View in Article CrossRef Google Scholar

    [19] Rozas J., Ferrer-Mata A., Sánchez-DelBarrio J.C. et al. (2017). DnaSP 6: DNA sequence polymorphism analysis of large data sets. Mol. Biol. Evol. 34:3299−3302. DOI:10.1093/molbev/msx248

    View in Article CrossRef Google Scholar

    [20] Faith D.P. (1992). Conservation evaluation and phylogenetic diversity. Biol. Conserv. 61:1−10. DOI:10.1016/0006-3207(92)91201-3

    View in Article CrossRef Google Scholar

    [21] Kembel S.W., Cowan P.D., Helmus M.R. et al. (2010). Picante: R tools for integrating phylogenies and ecology. Bioinformatics 26:1463−1464. DOI:10.1093/bioinformatics/btq166

    View in Article CrossRef Google Scholar

    [22] Baken E.K., Collyer M.L., Kaliontzopoulou A. and Adams D.C. (2021). geomorph v4.0 and gmShiny: enhanced analytics and a new graphical interface for a comprehensive morphometric experience. Methods Ecol. Evol. 12:2355–2363. DOI:10.1111/2041-210X.13723.

    View in Article Google Scholar

    [23] Orme C. (2013). Caper: comparative analyses of phylogenetics and evolution in R. Methods Ecol. Evol. 3:145. DOI:10.1002/ece3.439

    View in Article CrossRef Google Scholar

    [24] Freckleton R.P., Harvey P.H. and Pagel M. (2002). Phylogenetic analysis and comparative data: a test and review of evidence. Am. Nat. 160:712−726. DOI:10.1086/343873

    View in Article CrossRef Google Scholar

    [25] Stamatakis A. (2014). RAxML version 8: a tool for phylogenetic analysis and post-analysis of large phylogenies. Bioinformatics 30:1312−1313. DOI:10.1093/bioinformatics/btu033

    View in Article CrossRef Google Scholar

    [26] Minh B.Q., Schmidt H.A., Chernomor O. et al. (2020). IQ-TREE 2: new models and efficient methods for phylogenetic inference in the genomic era. Mol. Biol. Evol. 37:1530−1534. DOI:10.1093/molbev/msaa015

    View in Article CrossRef Google Scholar

    [27] Darriba D., Posada D., Kozlov A.M. et al. (2020). ModelTest-NG: a new and scalable tool for the selection of DNA and protein evolutionary models. Mol. Biol. Evol. 37:291−294. DOI:10.1093/molbev/msz189

    View in Article CrossRef Google Scholar

    [28] Kalyaanamoorthy S., Minh B.Q., Wong T.K.F. et al. (2017). ModelFinder: fast model selection for accurate phylogenetic estimates. Nat. Methods 14:587−589. DOI:10.1038/nmeth.4285

    View in Article CrossRef Google Scholar

    [29] Hoang D.T., Chernomor O., von Haeseler A. et al. (2018). UFBoot2: improving the ultrafast bootstrap approximation. Mol. Biol. Evol. 35:518−522. DOI:10.1093/molbev/msx281

    View in Article CrossRef Google Scholar

    [30] Yang Z.H. (2007). PAML 4: phylogenetic analysis by maximum likelihood. Mol. Biol. Evol. 24:1586−1591. DOI:10.1093/molbev/msm088

    View in Article CrossRef Google Scholar

    [31] Gao F., Chen C., Arab D.A. et al. (2019). EasyCodeML: a visual tool for analysis of selection using CodeML. Ecol. Evol. 9:3891−3898. DOI:10.1002/ece3.5015

    View in Article CrossRef Google Scholar

    [32] Friedman M. and Carnevale G. (2018). The Bolca Lagerstätten: shallow marine life in the Eocene. J. Geol. Soc. Lond. 175:569−579. DOI:10.1144/jgs2017-164

    View in Article CrossRef Google Scholar

    [33] Zalohar J., Hitij T. and Kriznar M. (2009). Two new species of seahorses (Syngnathidae, Hippocampus) from the Middle Miocene (Sarmatian) Coprolitic Horizon in Tunjice Hills, Slovenia: the oldest fossil record of seahorses. Ann. Paleontol. 95:71−96. DOI:10.1016/j.annpal.2009.03.002

    View in Article CrossRef Google Scholar

    [34] Duque-Caro H. (1990). Neogene stratigraphy, paleoceanography and paleobiogeography in northwest South America and the evolution of the Panama Seaway. Palaeogeogr. Palaeoclimatol. Palaeoecol. 77:203−234. DOI:10.1016/0031-0182(90)90178-A

    View in Article CrossRef Google Scholar

    [35] Revell L.J. (2024). phytools 2.0: an updated R ecosystem for phylogenetic comparative methods (and other things). PeerJ 12:e16505. DOI:10.7717/peerj.16505.

    View in Article Google Scholar

    [36] Pennell M.W., Eastman J.M., Slater G.J. et al. (2014). geiger v2.0: an expanded suite of methods for fitting macroevolutionary models to phylogenetic trees. Bioinformatics 30:2216–2218. DOI:10.1093/bioinformatics/btu181.

    View in Article Google Scholar

    [37] Matzke N.J. (2013). Probabilistic historical biogeography: new models for founder-event speciation, imperfect detection, and fossils allow improved accuracy and model-testing. Univ. Calif. Berkeley. DOI:10.21425/F5FBG19694.

    View in Article Google Scholar

    [38] Wessel P., Luis J.F., Uieda L. et al. (2019). The Generic Mapping Tools version 6. Geochem. Geophys. Geosyst. 20:5556−5564. DOI:10.1029/2019GC008515

    View in Article CrossRef Google Scholar

    [39] Ree R.H. and Smith S.A. (2008). Maximum likelihood inference of geographic range evolution by dispersal, local extinction, and cladogenesis. Syst. Biol. 57:4−14. DOI:10.1080/10635150701883881

    View in Article CrossRef Google Scholar

    [40] Ronquist F. (1997). Dispersal-vicariance analysis: a new approach to the quantification of historical biogeography. Syst. Biol. 46:195−203. DOI:10.2307/2413643

    View in Article CrossRef Google Scholar

    [41] Landis M.J., Matzke N.J., Moore B.R. and Huelsenbeck J.P. (2013). Bayesian analysis of biogeography when the number of areas is large. Syst. Biol. 62:789−804. DOI:10.1093/sysbio/syt040

    View in Article CrossRef Google Scholar

    [42] Matzke N.J. (2014). Model selection in historical biogeography reveals that founder-event speciation is a crucial process in island clades. Syst. Biol. 63:951−970. DOI:10.1093/sysbio/syu056

    View in Article CrossRef Google Scholar

    [43] Dupin J., Matzke N.J., Särkinen T. et al. (2017). Bayesian estimation of the global biogeographical history of the Solanaceae. J. Biogeogr. 44:887−899. DOI:10.1111/jbi.12898

    View in Article CrossRef Google Scholar

    [44] O'Dea A., Lessios H.A., Coates A.G. et al. (2016). Formation of the Isthmus of Panama. Sci. Adv. 2. DOI:10.1126/sciadv.1600883.

    View in Article Google Scholar

    [45] Bialik O.M., Frank M., Betzler C. et al. (2019). Two-step closure of the Miocene Indian Ocean Gateway to the Mediterranean. Sci. Rep. 9. DOI:10.1038/s41598-019-45308-7.

    View in Article Google Scholar

    [46] Pabijan M., Spolsky C., Uzzell T. and Szymura J.M. (2008). Comparative analysis of mitochondrial genomes in Bombina (Anura; Bombinatoridae). J. Mol. Evol. 67:246−256. DOI:10.1007/s00239-008-9123-3

    View in Article CrossRef Google Scholar

    [47] Wang X., Zhang Y.H., Zhang H.X. et al. (2019). Complete mitochondrial genomes of eight seahorses and pipefishes (Syngnathiformes: Syngnathidae): insight into the adaptive radiation of syngnathid fishes. BMC Evol. Biol. 19. DOI:10.1186/s12862-019-1430-3.

    View in Article Google Scholar

    [48] Wilson A.B., Vincent A., Ahnesjö I. and Meyer A. (2001). Male pregnancy in seahorses and pipefishes (family Syngnathidae): rapid diversification of paternal brood pouch morphology inferred from a molecular phylogeny. J. Hered. 92:159−166. DOI:10.1093/jhered/92.2.159

    View in Article CrossRef Google Scholar

    [49] Duque-Caro H. (1990). Neogene stratigraphy, paleoceanography and paleobiogeography in Northwest South-America and the evolution of the Panama Seaway. Palaeogeogr. Palaeoclimatol. Palaeoecol. 77:203−234. DOI:10.1016/0031-0182(90)90178-A

    View in Article CrossRef Google Scholar

    [50] Li J., Bian C., Yi Y. et al. (2021). Temporal dynamics of teleost populations during the Pleistocene: a report from publicly available genome data. BMC Genomics 22:490. DOI:10.1186/s12864-021-07816-7

    View in Article CrossRef Google Scholar

    [51] Qu M., Zhang Y., Gao Z. et al. (2023). The genetic basis of the leafy seadragon's unique camouflage morphology and avenues for its efficient conservation derived from habitat modeling. Sci. China Life Sci. 66:1213−1230. DOI:10.1007/s11427-022-2317-6

    View in Article CrossRef Google Scholar

    [52] Whittington C.M., Griffith O.W., Qi W. et al. (2015). Seahorse brood pouch transcriptome reveals common genes associated with vertebrate pregnancy. Mol. Biol. Evol. 32:3114−3131. DOI:10.1093/molbev/msv177

    View in Article CrossRef Google Scholar

    [53] Smith D.R. and Lee R.W. (2008). Nucleotide diversity in the mitochondrial and nuclear compartments of Chlamydomonas reinhardtii: investigating the origins of genome architecture. BMC Evol. Biol. 8. DOI:10.1186/1471-2148-8-156.

    View in Article Google Scholar

    [54] Moen D.S., Ravelojaona R.N., Hutter C.R. and Wiens J.J. (2021). Testing for adaptive radiation: a new approach applied to Madagascar frogs. Evolution 75:3008−3025. DOI:10.1111/evo.14328

    View in Article CrossRef Google Scholar

    [55] Morinaga G., Wiens J.J. and Moen D.S. (2023). The radiation continuum and the evolution of frog diversity. Nat. Commun. 14. DOI:10.1038/s41467-023-42745-x.

    View in Article Google Scholar

    [56] Wilson N.G., Stiller J. and Rouse G.W. (2016). Barriers to gene flow in common seadragons (Syngnathidae: Phyllopteryx taeniolatus). Conserv. Genet. 18:53−66. DOI:10.1007/s10592-016-0881-y

    View in Article CrossRef Google Scholar

    [57] Harada A., Shiota R., Okubo R. et al. (2022). Brood pouch evolution in pipefish and seahorse based on histological observation. Placenta 120:88−96. DOI:10.1016/j.placenta.2022.02.014

    View in Article CrossRef Google Scholar

    [58] Watanabe S., Kaneko T. and Watanabe Y. (1999). Immunocytochemical detection of mitochondria-rich cells in the brood pouch epithelium of the pipefish, Syngnathus schlegeli: structural comparison with mitochondria-rich cells in the gills and larval epidermis. Cell Tissue Res. 295:141−149. DOI:10.1007/s004410051220

    View in Article CrossRef Google Scholar

    [59] Gemmell B.J., Sheng J. and Buskey E.J. (2013). Morphology of seahorse head hydrodynamically aids in capture of evasive prey. Nat. Commun. 4. DOI:10.1038/ncomms3840.

    View in Article Google Scholar

    [60] Kendrick A.J. and Hyndes G.A. (2005). Variations in the dietary compositions of morphologically diverse syngnathid fishes. Environ. Biol. Fishes 72:415−427. DOI:10.1007/s10641-004-2597-y

    View in Article CrossRef Google Scholar

    [61] Woods C.M.C. (2002). Natural diet of the seahorse. N. Z. J. Mar. Freshw. Res. 36:655−660. DOI:10.1080/00288330.2002.9517121

    View in Article CrossRef Google Scholar

    [62] Roos G., Van Wassenbergh S., Herrel A. et al. (2010). Snout allometry in seahorses: insights on optimisation of pivot feeding performance during ontogeny. J. Exp. Biol. 213:2184−2193. DOI:10.1242/jeb.040972

    View in Article CrossRef Google Scholar

    [63] Roos G., Van Wassenbergh S., Herrel A. and Adriaens D. (2008). The effect of variation in snout length on prey capture kinematics in pipefish. Soc. Integr. Comp. Biol. Annu. Meet.

    View in Article Google Scholar

    [64] Stiller J., Wilson N.G. and Rouse G.W. (2015). A spectacular new species of seadragon (Syngnathidae). R. Soc. Open Sci. 2:140458. DOI:10.1098/rsos.140458

    View in Article CrossRef Google Scholar

    [65] James P.L. and Heck K.L. (1994). The effects of habitat complexity and light intensity on ambush predation within a simulated seagrass habitat. J. Exp. Mar. Biol. Ecol. 176:187−200. DOI:10.1016/0022-0981(94)90184-8

    View in Article CrossRef Google Scholar

    [66] Perante N.C., Pajaro M.G., Meeuwig J.J. and Vincent A.C.J. (2002). Biology of a seahorse species, Hippocampus comes, in the central Philippines. J. Fish Biol. 60:821−837. DOI:10.1006/jfbi.2002.1878

    View in Article CrossRef Google Scholar

    [67] Neutens C., Adriaens D., Christiaens J. et al. (2014). Grasping convergent evolution in syngnathids: a unique tale of tails. J. Anat. 224:710−723. DOI:10.1111/joa.12181

    View in Article CrossRef Google Scholar

    [68] Bologna P.A.X. (2007). Impact of differential predation potential on eelgrass (Zostera marina) faunal community structure. Aquat. Ecol. 41:221−229. DOI:10.1007/s10452-006-9059-x

    View in Article CrossRef Google Scholar

    [69] York P.H., Booth D.J., Glasby T.M. and Pease B.C. (2006). Fish assemblages in habitats dominated by Caulerpa taxifolia and native seagrasses in south-eastern Australia. Mar. Ecol. Prog. Ser. 312:223−234. DOI:10.3354/meps312223

    View in Article CrossRef Google Scholar

    [70] Tipton K. and Bell S.S. (1988). Foraging patterns of two syngnathid fishes: importance of harpacticoid copepods. Mar. Ecol. Prog. Ser. 47:31−43. DOI:10.3354/meps047031

    View in Article CrossRef Google Scholar

    [71] Bellwood D.R., Goatley C.H.R. and Bellwood O. (2017). The evolution of fishes and corals on reefs: form, function and interdependence. Biol. Rev. 92:878−901. DOI:10.1111/brv.12259

    View in Article CrossRef Google Scholar

    [72] Cowman P.F. and Bellwood D.R. (2013). The historical biogeography of coral reef fishes: global patterns of origination and dispersal. J. Biogeogr. 40:209−224. DOI:10.1111/jbi.12003

    View in Article CrossRef Google Scholar

    [73] Bellwood D.R., Goatley C.H., Cowman P.F. et al. (2015). The evolution of fishes on coral reefs: fossils, phylogenies and functions. Ecol. Fishes Coral Reefs 6:55−63. DOI:10.1017/CBO9781316105412.008

    View in Article CrossRef Google Scholar

    [74] Santaquiteria A., Siqueira A.C., Duarte-Ribeiro E. et al. (2021). Phylogenomics and historical biogeography of seahorses, dragonets, goatfishes, and allies (Teleostei: Syngnatharia): assessing factors driving uncertainty in biogeographic inferences. Syst. Biol. 70:1145−1162. DOI:10.1093/sysbio/syab028

    View in Article CrossRef Google Scholar

    [75] Wang X., Zhang Z.X., Mammola S. et al. (2021). Exploring ecological specialization in pipefish using genomic, morphometric and ecological evidence. Divers. Distrib. 27:1393−1406. DOI:10.1111/ddi.13286

    View in Article CrossRef Google Scholar

    [76] Röhl U., Westerhold T., Bralower T.J. and Zachos J.C. (2007). On the duration of the Paleocene–Eocene Thermal Maximum (PETM). Geochem. Geophys. Geosyst. 8. DOI:10.1029/2007GC001784.

    View in Article Google Scholar

    [77] Torfstein A., Winckler G. and Tripati A. (2010). Productivity feedback did not terminate the Paleocene–Eocene Thermal Maximum (PETM). Clim. Past 6:265−272. DOI:10.5194/cp-6-265-2010

    View in Article CrossRef Google Scholar

    [78] Monteiro N., Pinheiro S., Magalhães S. et al. (2023). Predicting the impacts of climate change on the distribution of European syngnathids over the next century. Front. Mar. Sci. 10. DOI:10.3389/fmars.2023.1138657.

    View in Article Google Scholar

    [79] Pollom R.A., Ralph G.M., Pollock C.M. and Vincent A.C.J. (2021). Global extinction risk for seahorses, pipefishes and their near relatives (Syngnathiformes). Oryx 55:497−506. DOI:10.1017/S0030605320000782

    View in Article CrossRef Google Scholar

    [80] Coxall H.K. and Wilson P.A. (2011). Early Oligocene glaciation and productivity in the eastern equatorial Pacific: insights into global carbon cycling. Paleoceanography 26. DOI:10.1029/2010PA002021.

    View in Article Google Scholar

    [81] Villa G., Fioroni C., Persico D. et al. (2014). Middle Eocene to Late Oligocene Antarctic glaciation/deglaciation and Southern Ocean productivity. Paleoceanography 29:223−237. DOI:10.1002/2013PA002518

    View in Article CrossRef Google Scholar

    [82] Teske P.R., Hamilton H., Palsboll P.J. et al. (2005). Molecular evidence for long-distance colonization in an Indo-Pacific seahorse lineage. Mar. Ecol. Prog. Ser. 286:249−260. DOI:10.3354/meps286249

    View in Article CrossRef Google Scholar

    [83] Teske P.R. and Beheregaray L.B. (2009). Evolution of seahorses’ upright posture was linked to Oligocene expansion of seagrass habitats. Biol. Lett. 5:521−523. DOI:10.1098/rsbl.2009.0152

    View in Article CrossRef Google Scholar

    [84] Hou Z.G. and Li S.Q. (2018). Tethyan changes shaped aquatic diversification. Biol. Rev. 93:874−896. DOI:10.1111/brv.12376

    View in Article CrossRef Google Scholar

    [85] Potter P.E. and Szatmari P. (2009). Global Miocene tectonics and the modern world. Earth-Sci. Rev. 96:279−295. DOI:10.1016/j.earscirev.2009.07.003

    View in Article CrossRef Google Scholar

    [86] Ricou L.E. (1994). Tethys reconstructed: plates, continental fragments and their boundaries since 260 Ma from Central America to South-Eastern Asia. Geodin. Acta 7:169−218. DOI:10.1080/09853111.1994.11105266

    View in Article CrossRef Google Scholar

    [87] Sun J.M., Zhang Z.L., Cao M.M. et al. (2020). Timing of seawater retreat from proto-Paratethys, sedimentary provenance, and tectonic rotations in the late Eocene–early Oligocene in the Tajik Basin, Central Asia. Palaeogeogr. Palaeoclimatol. Palaeoecol. 545. DOI:10.1016/j.palaeo.2020.109657.

    View in Article Google Scholar

    [88] Barber P.H. and Bellwood D.R. (2005). Biodiversity hotspots: evolutionary origins of biodiversity in wrasses (Halichoeres: Labridae) in the Indo-Pacific and New World tropics. Mol. Phylogenet. Evol. 35:235−253. DOI:10.1016/j.ympev.2004.10.004

    View in Article CrossRef Google Scholar

    [89] Pierce E.L., van de Flierdt T., Williams T. et al. (2017). Evidence for a dynamic East Antarctic ice sheet during the mid-Miocene climate transition. Earth Planet. Sci. Lett. 478:1−13. DOI:10.1016/j.jpgl.2017.08.011

    View in Article CrossRef Google Scholar

    [90] Super J.R., Thomas E., Pagani M. et al. (2020). Miocene evolution of North Atlantic sea surface temperature. Paleoceanogr. Paleoclimatol. 35:e2019PA003748. DOI:10.1029/2019PA003748

    View in Article Google Scholar

    [91] Boehm J.T., Woodall L., Teske P.R. et al. (2013). Marine dispersal and barriers drive Atlantic seahorse diversification. J. Biogeogr. 40:1839−1849. DOI:10.1111/jbi.12127

    View in Article CrossRef Google Scholar

    [92] Bertola L.D., Boehm J.T., Putman N.F. et al. (2020). Asymmetrical gene flow in five co-distributed syngnathids explained by ocean currents and rafting propensity. Proc. R. Soc. B Biol. Sci. 287:20200657. DOI:10.1098/rspb.2020.0657

    View in Article CrossRef Google Scholar

    [93] Dawson C. (1982). Fishes of the Western North Atlantic, Part 8, Order Gasterosteiformes, Suborder Syngnathoidei. Sears Found. Mar. Res., Yale Univ.

    View in Article Google Scholar

    [94] Avise J.C. (1992). Molecular population structure and the biogeographic history of a regional fauna: a case-history with lessons for conservation biology. Oikos 63:62−76. DOI:10.2307/3545516

    View in Article CrossRef Google Scholar

    [95] Chen Z., Zhang Y., Han Z.Q. et al. (2018). Morphological characters and DNA barcoding of Syngnathus schlegeli in the coastal waters of China. J. Oceanol. Limnol. 36:537−547. DOI:10.1007/s00343-017-6206-2

    View in Article CrossRef Google Scholar

    [96] Zhang Z.X., Capinha C., Karger D.N. et al. (2020). Impacts of climate change on geographical distributions of invasive ascidians. Mar. Environ. Res. 159:104993. DOI:10.1016/j.marenvres.2020.104993

    View in Article CrossRef Google Scholar

  • Cite this article:

    Zhang Y., Wang X., Zhang Z., et al. (2025). Phylogenetic diversifications linked to the morphological traits and global phylogeographic pattern of closed pouch fishes in Syngnathidae. The Innovation Geoscience 3:100137. https://doi.org/10.59717/j.xinn-geo.2025.100137
    Zhang Y., Wang X., Zhang Z., et al. (2025). Phylogenetic diversifications linked to the morphological traits and global phylogeographic pattern of closed pouch fishes in Syngnathidae. The Innovation Geoscience 3:100137. https://doi.org/10.59717/j.xinn-geo.2025.100137

Welcome!

To request copyright permission to republish or share portions of our works, please visit Copyright Clearance Center's (CCC) Marketplace website at marketplace.copyright.com.

Figures(7)     Tables(1)

Share

  • Share the QR code with wechat scanning code to friends and circle of friends.

Article Metrics

Article views(4141) PDF downloads(1216)

Relative Articles

Cited by

Catalog

    /

    DownLoad:  Full-Size Img  PowerPoint